国家癌症中心最新数据显示,我国结直肠癌发病率仍高居恶性肿瘤第二位。但值得庆幸的是正常大肠黏膜从良性息肉形成再到癌变的过程,一般需要5-10年时间,这为肠癌的早期诊断和干预提供了关键窗口期。因此,早发现、早诊断、早治疗是癌症防治的重要手段。
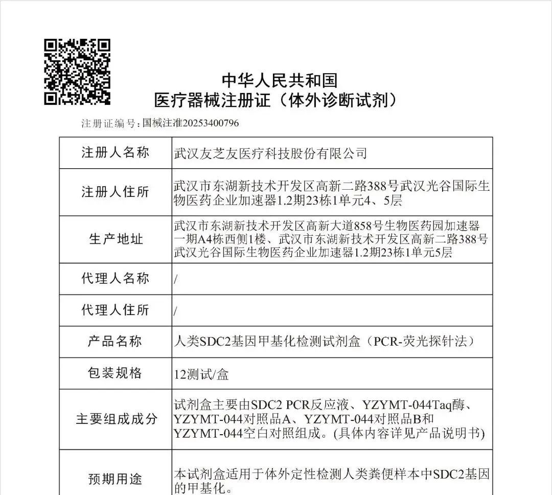
芝友医疗秉承“量体裁衣 因人施治”的使命,推出的肿瘤甲基化检测新品——人类SDC2基因甲基化检测试剂盒(PCR-荧光探针法),正式获国家药监局三类医疗器械注册证(国械注准20253400796),以无创、精准、便捷的基因检测技术,开启肿瘤早筛新篇章!
01 解码SDC2甲基化的检测原理
SDC2基因编码的黏结蛋白聚糖2,是维持细胞间信号传导与抑制肿瘤转移的关键因子。研究表明,结直肠癌早期阶段即可出现SDC2基因启动子区域的高甲基化,导致抑癌功能失活,促使癌细胞增殖与侵袭。
芝友医疗采用PCR-荧光探针法,针对人类 SDC2 基因甲基化序列,设计特异性引物和探针组合,实现粪便脱落细胞中SDC2基因甲基化信号的精准捕获。
02 试剂盒的优秀检测性能
★与对比检测方法Sanger测序法检测结果进行比较:本试剂盒阳性符合率为100%,阴性符合率为98.46%,总符合率为98.91%;
★与对比试剂检测结果进行比较:本试剂盒阳性符合率为100%,阴性符合率为100%,总符合率为100%;
03 临床证据持续升级
近年来,SDC2基因甲基化检测也陆续获《中国早期结直肠癌筛查流程专家共识意见(2019,上海)》、《早期结直肠癌和癌前病变实验诊断技术中国专家共识》等权威指南共识的重要推荐。芝友医疗“人类SDC2基因甲基化检测试剂盒(PCR-荧光探针法)”的获批,正是响应指南号召的标杆之作!
关于芝友医疗
武汉友芝友医疗科技股份有限公司(简称“芝友医疗”)成立于2011年7月,以心血管、肿瘤等重大疾病的个体化诊疗为战略方向,是一家专门从事个体化医学诊断产品研发、生产和销售的高新技术企业。公司秉承“量体裁衣、因人施治”的企业使命,力争成为个体化医学领域的龙头企业,打造实现自我价值和回馈社会的卓越平台。
公司建立了ARMS荧光定量PCR、多重荧光定量PCR、荧光原位杂交FISH、循环肿瘤细胞CTC检测、化学发光等多种技术平台,自主研发生产了指导心脑血管疾病个体化用药的分子诊断产品,指导肿瘤诊疗的伴随诊断产品,荧光原位杂交产品以及循环肿瘤细胞检测产品,为精准医疗提供临床诊断依据,持续助力精准医疗高速、高质量发展。




